第17回 継続は貴重なデータなり
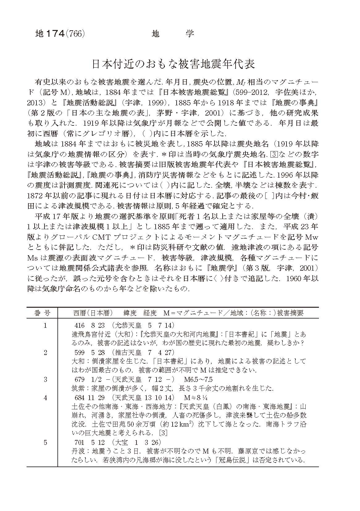
毎年1月のこの時期になると、諏訪湖の「御神渡り」が話題になる。諏訪湖が全面結氷し、その氷が割れてせり上がったすがたは神が渡った跡「御神渡り」だと考えられ、神事とされてきた(全面結氷がない年は明海〔あきうみ〕となる)。ただ、近年は御神渡りが見られない年も増え(2018年2月以来、出現していない)、ここ数年は、今年こそは御神渡りが見られるかどうかが話題になっている。この御神渡り/明海についての最も古い記録は580年以上前の室町時代中期1443(嘉吉3)年のものとされている。また、1683(天和3)年から記録されている、八剱(やつるぎ)神社の「御渡(みわたり)帳」は世界最古の気象観測記録ともいわれ、科学雑誌ネイチャーにも取り上げられている。古い時代に起こった自然現象は、文献などの記録や伝承として残された情報が大きな手掛かりになるが、当時に記録をし、それが現代まで残っているのは奇跡だと思う。じつは理科年表にもそのような表が掲載されているのをご存じだろうか。地学部「日本付近のおもな被害地震年代表」には、有史以来の被害地震がまとまっており、観測記録のない古い時代については当時の文献情報を基にしている。この表は、416年8月23日(允恭天皇5年7月14日)から始まる。
御神渡りについての情報は、米山啓一「諏訪湖の御神渡り」が詳しい。
https://www.cbr.mlit.go.jp/tenjyo/jimusyo/publication/pbl_tell/pdf/10.pdf




